La Inteligencia Artificial es una herramienta maravillosa que prometió democratizar la creación de contenido y que, en efecto, lo hizo. El problema es que nadie especificó que “democratizar” significaría convertir internet en un vertedero de artículos genéricos compitiendo entre sí como gladiadores en una arena donde todos pierden.
Si tienes un sitio web que ha existido más de dos años, hay una probabilidad estadísticamente significativa de que estés canibalizado hasta las cejas. Y si le agregaste IA a tu flujo de contenido en 2023 o 2024, multiplica esa probabilidad por tres.
Bienvenido al infierno autoinfligido donde tus propias URLs se pelean por migajas en Google mientras tú te preguntas por qué el tráfico no sube.
La solución no es mágica, pero es tangible: revisa tus títulos, audita tus anclas internas y deja de producir contenido como si fueras una fábrica en Shenzhen. Vamos a desmenuzar este desastre.
El festival de la redundancia (o cómo la IA nos volvió prolíficos e irrelevantes)
Hubo una época, no tan lejana, en la que crear contenido costaba. No hablo solo de dinero, hablo de tiempo, esfuerzo cognitivo y una pizca de vergüenza profesional que impedía publicar basura. Luego llegó ChatGPT y sus primos, y de repente todos éramos Shakespeare con un deadline de dos horas. El resultado es predecible: miles de sitios web produciendo variaciones infinitas del mismo artículo.
“Qué es el marketing digital”, “Guía completa de marketing digital”, “Marketing digital para principiantes”, “Marketing digital en 2024”. Cuatro URLs. Misma intención. Cero diferenciación. Todas compitiendo entre sí en tu propio dominio. La canibalización SEO no es nueva, pero la IA la convirtió en epidemia. Antes, el problema surgía por descuido editorial o porque alguien del equipo no sabía que ya existía un artículo sobre X tema. Ahora surge porque la IA produce tan rápido que nadie se molesta en verificar qué demonios ya está publicado.
Es el sesgo de disponibilidad en acción: si la herramienta me da un texto en 30 segundos, ¿por qué perder 5 minutos revisando el sitio? Bueno, porque esos 5 minutos te ahorran meses de confusión en Google y la humillación de ver cómo tu propio contenido se come a sí mismo. La canibalización no es solo una cuestión técnica de URLs duplicadas, es un síntoma de un problema más profundo: la velocidad de producción se comió al criterio editorial. Cuando puedes generar 50 artículos en un día, la tentación de hacerlo es casi irresistible. Pero Google no premia la cantidad, premia la claridad de intención. Y tener 50 URLs confusas no es mejor que tener 5 URLs precisas.
Métodos de detección de canibalización
| Método | Velocidad | Precisión | Cuándo usarlo | Limitación |
|---|---|---|---|---|
| site:dominio.com “keyword” | Instantáneo | Baja (no muestra métricas) | Primera sospecha rápida | No distingue intención real |
| Google Search Console | 5-10 min | Alta (datos reales) | Diagnóstico preciso | Solo muestra queries con impresiones |
| Screaming Frog | 10-30 min | Media (títulos/H1) | Auditoría técnica masiva | No ve datos de rendimiento |
| Ahrefs/SemRush | 2-5 min | Muy alta | Monitoreo continuo | Requiere suscripción |
Títulos duplicados, el pecado original que nadie revisa
Hagamos un ejercicio. Abre Google ahora mismo y escribe: site:tudominio.com "tu palabra clave principal". ¿Cuántos resultados aparecen? Si ves múltiples URLs con títulos casi idénticos o muy similares atacando la misma intención, felicidades, estás canibalizado. Y si tienes cinco o más, probablemente ya perdiste esa batalla hace tiempo.
Los títulos son el primer campo de batalla. Cuando dos o más páginas comparten títulos similares o idénticos, Google entra en modo confusión existencial. ¿Cuál es la versión definitiva? ¿La del blog de 2021? ¿La landing page de servicios? ¿El artículo que escribió la IA hace tres semanas y que nadie leyó antes de publicar?
El motor de búsqueda no tiene una bola de cristal. Lo que tiene es un algoritmo que intenta adivinar basándose en señales contradictorias. Y cuando las señales son contradictorias, lo que obtienes es un “baile” de URLs: una semana se posiciona la página A, la siguiente la B, y así hasta que te hartas y decides que el SEO no funciona. El problema no es el SEO, el problema es que le diste a Google un menú de opciones cuando debiste darle una respuesta clara.

La revisión rápida de títulos duplicados o solapados es simple: usa Google Search Console, ve a Rendimiento, filtra por una consulta clave y cambia la vista a “Páginas”. Si ves múltiples URLs acumulando impresiones y clics para la misma búsqueda, ya sabes dónde está el problema. Alternativamente, Screaming Frog te puede escanear el sitio completo y detectar títulos repetidos en menos tiempo del que tardas en preparar un café. No es glamoroso, pero funciona. Y a diferencia de la IA que generó el problema, esta solución requiere que uses el cerebro.
Señales de que estás canibalizado:
- Múltiples URLs aparecen en GSC para la misma consulta con impresiones >100
- El CTR “baila” sin razón: sube un día, cae al siguiente, sin cambios en posición
- Publicaste contenido nuevo y el tráfico total no subió (solo se redistribuyó)
- Tus propias URLs compiten en la misma SERP para branded searches
- El site:comando muestra 3+ resultados casi idénticos para tu keyword principal
Anclas internas: la autopista que lleva a ninguna parte
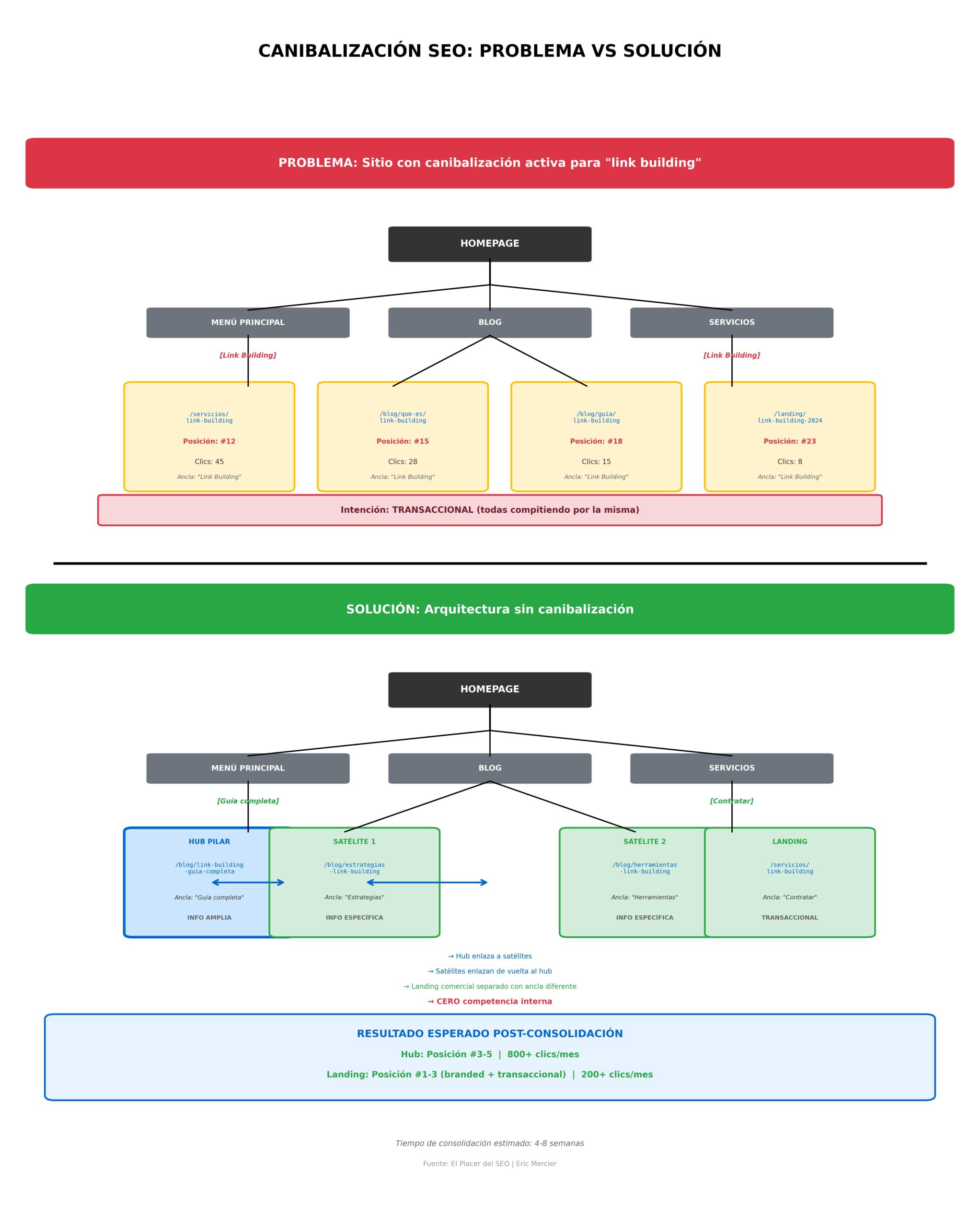
Ahora hablemos de algo que casi nadie audita y que es igual de letal: las anclas internas. Si tus títulos son el mapa, tus enlaces internos son las señales de tránsito. Y si las señales apuntan en direcciones contradictorias, Google simplemente se pierde. Imagina esto: tienes dos artículos sobre “estrategias de link building”. Uno es de 2020, el otro lo generaste con IA en 2024. Ambos están enlazados desde tu menú principal con anclas idénticas: “Link Building”. ¿Cuál crees que va a posicionarse? Ninguno. O peor, ambos van a repartirse la autoridad como si fueran hermanos peleándose por la herencia.
La solución pasa por mapear tus anclas internas con la misma minuciosidad que usarías para una auditoría técnica. Cada ancla debe apuntar a una URL única y específica. Si tienes dos páginas sobre el mismo tema, una debe ser la principal (la que recibe los enlaces) y la otra debe redirigirse con un 301 o reoptimizarse para atacar una intención diferente. Herramientas como Sitebulb o Screaming Frog te permiten ver el perfil de anclas internas de tu sitio. Busca patrones repetitivos, anclas genéricas (“haz clic aquí”, “más información”) y, sobre todo, anclas de marca que apuntan a múltiples destinos. Si encuentras inconsistencias, corrígelas.

El problema con las anclas internas es que son invisibles para el usuario pero brutalmente visibles para Google. Mientras que un título duplicado puede pasar desapercibido para un visitante casual, una estructura de enlaces internos contradictoria es una señal directa de que no sabes de qué hablas. Google lee tus enlaces internos como un mapa conceptual de tu sitio. Si ese mapa tiene dos rutas diferentes para llegar al mismo destino, el algoritmo asume que no tienes claridad sobre tu propia arquitectura de información. Y esa falta de claridad se traduce directamente en pérdida de posiciones.
Una intención, una URL (el mantra que deberías tatuar en tu frente)
La regla de oro para evitar la canibalización es tan simple que duele: una intención de búsqueda, una URL. No dos. No tres. Una. Antes de crear contenido nuevo, pregúntate si ya existe algo en tu sitio que cubra esa necesidad. Y si la respuesta es sí, actualiza el contenido existente en lugar de producir una copia inferior. Este principio es especialmente crítico en la era de la IA, donde la tentación de generar variaciones infinitas es casi irresistible.
Diagrama de flujo: ¿Crear contenido nuevo o actualizar el existente?

Actualizar el contenido que ya tienes publicado tiene ventajas que ningún artículo nuevo puede igualar: conserva la autoridad de enlace acumulada, mantiene las señales de posicionamiento y refuerza la percepción de Google de que tu sitio es un recurso vivo y actualizado. Es la diferencia entre ser Wikipedia (actualizada constantemente) y ser una enciclopedia de 1998 que nadie consulta. La obsesión por producir contenido nuevo es uno de los sesgos cognitivos más peligrosos en SEO moderno. Lo llamaría el sesgo de novedad, pero en realidad es solo pereza disfrazada de productividad. Es más fácil generar un artículo nuevo con IA que revisar, actualizar y mejorar un contenido existente que ya tiene autoridad.
Si decides que realmente necesitas dos URLs sobre temas similares, diferencia las intenciones de manera radical. Por ejemplo: “Qué es el link building” (informativo, para principiantes) vs “Servicios de link building” (transaccional, para conversión). Títulos diferentes, anclas diferentes, estructura de contenido diferente. Sin ambigüedad. La claridad en la intención no es un lujo, es un requisito. Y si no puedes explicar en una frase por qué necesitas dos URLs en lugar de una, probablemente no necesitas dos URLs.
Matriz de decisión: qué hacer con URLs canibalizadas
Cuando encuentres canibalización, decide según el escenario:
Escenario A – Contenido redundante (90% solapado)
→ Consolidar con 301: fusionar en la URL con más autoridad
Escenario B – Intenciones ligeramente distintas (60% solapado)
→ Reoptimizar: ajustar títulos, H1 y enfoques para diferenciar intenciones
Escenario C – Contenido técnicamente duplicado (filtros, parámetros)
→ Canonical: señalar la versión preferida sin eliminar funcionalidad
Escenario D – Páginas zombi sin valor (0 tráfico en 6 meses)
→ Noindex o eliminación: liberar crawl budget
Escenario E – Conflicto blog vs. landing comercial
→ Decisión estratégica: priorizar conversión, reoptimizar el blog para long-tail
El modelo hub-and-spoke, o cómo organizar el caos antes de que te organice a ti
Si tu sitio tiene más de 50 páginas de contenido, necesitas una arquitectura. Y si no la tienes, estás navegando a ciegas en un mar de URLs que compiten entre sí sin razón aparente. El modelo de clústeres temáticos (hub-and-spoke) es la respuesta. Funciona así: creas una página pilar exhaustiva sobre un tema amplio (“SEO técnico”, por ejemplo). Luego, produces páginas satélite que profundizan en subtemas específicos (“optimización de Core Web Vitals”, “arquitectura de enlaces internos”, “presupuesto de rastreo”). Cada satélite enlaza de vuelta al hub, y el hub enlaza a todos los satélites.
| Componente | Función | Intención que cubre | Ejemplo real |
|---|---|---|---|
| Página Pilar (Hub) | Recurso exhaustivo del tema general | Informativa amplia | “Guía completa: SEO técnico” |
| Satélite 1 | Profundización en subtema específico | Informativa específica | “Cómo optimizar Core Web Vitals” |
| Satélite 2 | Profundización en subtema específico | Informativa específica | “Arquitectura de enlaces internos” |
| Satélite 3 | Profundización en subtema específico | Informativa específica | “Gestión del crawl budget” |
| Landing Transaccional | Conversión comercial | Transaccional | “Servicios de auditoría técnica SEO” |
Regla crítica: Cada satélite enlaza al hub. El hub enlaza a todos los satélites. Cero competencia interna.
Esta estructura tiene tres ventajas mortales. Primero, elimina la canibalización de raíz al asignar una intención única a cada URL. Segundo, construye autoridad temática porque le demuestra a Google que dominas el tema en profundidad. Tercero, es perfecta para la era de la búsqueda generativa (GEO), donde los modelos de IA prefieren citar fuentes con jerarquías claras y contenido estructurado. Los sitios que usan clústeres temáticos posicionan un 25% mejor que los que tienen páginas aisladas. No es magia, es arquitectura de información bien ejecutada.
Pero implementar clústeres temáticos requiere algo que la IA no puede darte: criterio editorial. Necesitas decidir cuál es tu página pilar, qué subtemas merecen su propia URL y cuáles deberían quedarse como secciones dentro de la página principal. Necesitas trazar un mapa conceptual antes de escribir una sola palabra. Y necesitas resistir la tentación de crear una nueva página cada vez que encuentras una palabra clave con volumen de búsqueda. La arquitectura de clústeres es, esencialmente, una declaración de intenciones: estás diciendo que prefieres la profundidad sobre la amplitud, la claridad sobre la cobertura, y la autoridad sobre el volumen.
El presupuesto de rastreo no es infinito (aunque Google quisiera hacerte creer lo contrario)
Aquí va una verdad incómoda: Google no rastrea todo tu sitio cada vez que pasa por él. Tiene un presupuesto de rastreo (crawl budget) y lo reparte según su criterio. Si tienes 10 URLs compitiendo por la misma palabra clave, Googlebot va a gastar recursos rastreando todas esas variantes en lugar de descubrir contenido nuevo y valioso en otras secciones. Es un desperdicio. Es como si tuvieras un equipo de ventas visitando a los mismos cinco clientes una y otra vez mientras ignoras a los otros 50 que están esperando. La canibalización no solo diluye tu autoridad, también sabotea tu capacidad de escalar.
La solución pasa por limpiar el índice. Usa Google Search Console para identificar qué páginas están indexadas pero no generan impresiones ni clics. Si una página lleva meses sin tráfico y no aporta valor, desindéxala o redirigela. Libera el presupuesto de rastreo para lo que importa. Este es otro de esos trabajos poco glamorosos que la IA no puede hacer por ti. Requiere análisis, criterio y, sobre todo, la valentía de admitir que ese artículo que publicaste hace dos años no funciona y nunca va a funcionar. Es más fácil seguir acumulando contenido mediocre que enfrentar el hecho de que el 80% de tus URLs no sirven para nada.
Pero aquí está el truco: Google premia la eficiencia. Un sitio de 100 páginas bien estructuradas va a posicionar mejor que un sitio de 1,000 páginas donde 900 son contenido zombi compitiendo entre sí. El tamaño no importa, la coherencia sí. Y la coherencia solo se logra cuando tienes el control editorial suficiente para decir “no” a contenidos innecesarios. La IA te da la capacidad de producir sin límites. Tu trabajo es poner límites.
La era de la búsqueda generativa (LLMs) castiga la redundancia
Si creías que la canibalización era solo un problema de Google tradicional, tengo malas noticias. Los motores generativos (ChatGPT, Perplexity, Google AI Overviews) prefieren citar fuentes con enfoques temáticos claros y estructuras de información bien definidas. Si tu sitio tiene cinco artículos mediocres sobre el mismo tema, ninguno será citado. Si tienes un artículo sólido, exhaustivo y bien estructurado, es probable que sí. Los modelos de IA buscan autoridad concentrada, no fragmentación dispersa.
La arquitectura de clústeres temáticos es ideal para esto porque cada URL es una unidad de conocimiento discreta y fácilmente citable. La búsqueda está cambiando y la redundancia es cada vez más penalizada. No solo por Google, sino por los propios usuarios que esperan respuestas directas y completas, no laberintos de contenido solapado. La diferencia entre un sitio bien estructurado y un sitio canibalizado es la diferencia entre ser una fuente citada o ser una fuente ignorada.
Y aquí está el detalle más cruel: la IA que usaste para generar todo ese contenido redundante es la misma que ahora te está penalizando. Los modelos de lenguaje están entrenados para reconocer patrones de contenido de baja calidad, y la redundancia es uno de los patrones más obvios. Irónico, ¿no? Usaste IA para escalar tu producción de contenido, y ahora la IA te castiga por producir demasiado contenido del mismo tipo. Es como si hubieras construido tu propia guillotina.
La auditoría que nadie quiere hacer (pero todos necesitan)
La canibalización no se arregla sola. No desaparece con el tiempo. No se soluciona publicando más contenido. Se resuelve con auditoría, estrategia y disciplina editorial. Y eso significa sentarte frente a tu Google Search Console y hacer el trabajo sucio que has estado evitando. Significa revisar cada título duplicado, cada ancla interna contradictoria, cada URL que compite consigo misma. Significa tomar decisiones difíciles sobre qué contenido consolidar, qué contenido reoptimizar y qué contenido simplemente eliminar.
Antes/Después de consolidar canibalización
ANTES DE CONSOLIDAR:
URL A: Posición 12 | 500 impresiones | 15 clics | CTR 3%
URL B: Posición 18 | 300 impresiones | 8 clics | CTR 2.6%
URL C: Posición 23 | 200 impresiones | 4 clics | CTR 2%
━━━━━━━━━━━━━━━━━━━━━━━━━━━━━━━━━━━━━━━━━━━
TOTAL: 1,000 impresiones | 27 clics | CTR promedio 2.7%
DESPUÉS DE CONSOLIDAR (301 → URL A):
URL A: Posición 7 | 1,200 impresiones | 96 clics | CTR 8%
━━━━━━━━━━━━━━━━━━━━━━━━━━━━━━━━━━━━━━━━━━━
RESULTADO: +20% impresiones | +255% clics | +196% CTR
Tiempo de consolidación: 4-8 semanas
La IA es una herramienta, no una excusa. Si la usas para generar contenido sin criterio, vas a terminar compitiendo contra ti mismo. Y en esa competencia, todos pierden. El contenido de calidad no se mide por volumen, se mide por claridad de intención y profundidad de ejecución. Una URL bien optimizada para una intención específica vale más que diez URLs mediocres compitiendo por la misma consulta. Esto no es filosofía, es aritmética básica de SEO. Y si no lo entiendes, probablemente ya estás canibalizado y no lo sabes.
Auditoría mensual anti-canibalización
Rutina mensual para mantener tu sitio limpio:
- Exportar top 50 keywords de GSC y verificar que cada una rankea con 1 URL (no 2+)
- Revisar nuevos contenidos publicados y confirmar que no canibalizan URLs existentes
- Auditar anclas internas de artículos nuevos (1 ancla = 1 URL destino)
- Identificar URLs con 0 impresiones en 90 días y marcarlas para noindex/eliminación
- Verificar que las páginas pilar de tus clústeres siguen siendo las mejor posicionadas
- Revisar títulos duplicados con Screaming Frog (target: 0 duplicados)
Tiempo estimado: 45-60 minutos/mes
ROI: Mantener claridad estructural = mantener posiciones
La buena noticia es que la canibalización es uno de los pocos problemas de SEO que tiene solución directa y medible. No dependes de algoritmos opacos ni de actualizaciones impredecibles. Dependes de tu capacidad para auditar, decidir y ejecutar. La mala noticia es que requiere trabajo manual, criterio editorial y, sobre todo, la humildad de admitir que todo ese contenido que generaste con tanta prisa probablemente está saboteando tu propio sitio. Pero hey, al menos ahora sabes qué hacer al respecto.
De nada 😉


